A股上市公司传智教育(股票代码 003032)旗下技术交流社区北京昌平校区

本帖最后由 太原校区王野洁 于 2022-7-17 15:43 编辑

太原黑马 JAVAEE学科20210929班

平均薪资9872.41最高薪资19000
毕业49个工作日,就业率100%
黑马程序员——以班级为单位,公开就业的教育机构

班级信息:
班级名称:太原黑马JAVAEE20210929班
毕业时间:2022年03月21日
总人数: 29
班主任:王野洁老师

就业薪资展示:
2022年5月31统计,毕业49工作日正式入职29人,就业率达100%,平均薪资:9872.41
2022年4月21统计,毕业22工作日正式入职27人,就业率达90%,平均薪资:9862.96
2022年03月24统计,毕业3工作日正式入职15人,就业率达50%,平均薪资:11086.67

就业信息仍在统计更新中......



一、黑马程序员的就业"牛牛牛"在哪里?

1、拒绝“就业明星榜”、“万元薪资榜”,拒绝只展示个别班级或某些就业明星的忽悠式宣传,我们不突出个别就业明星,因为每个学生都是就业明星!

2、我们敢于以班级为单位公布每一位学生的就业信息,包括班级就业人数、就业率、就业速度、个人就业薪资、平均就业薪资等数据,敢于公布所有就业数据的才是“真就业”薪资!

二、为什么越来越多的同学选择黑马程序员?

1、每10名学员中有7名来自老学员推荐
黑马程序员自成立以来,已直接为企业输送了30多万it人员,黑马程序员中的每10名学员中有7名来自老学员推荐,多年来高品质课程及优质的教学服务积累了良好口碑。

2、课程及项目好
黑马程序员课程以周为单位进行升级迭代,技术深度、课程容量、项目广度较其他培训机构全面提升50%以上,学到的课程更贴合大厂技术要求,直接对标中高级程序员薪资。同时,
黑马程序员业内率先推出可体验的在线“项目库”,所有项目课均满足四个条件:
  • 紧密贴合大厂需求,遵循真实场景设计;
  • 具备一定体量的功能及业务规模;
  • 注重UE及UI用户体验及界面效果;
  • 前端及后端开发的技术方案制定及编码,遵循项目自身需求及当前市场技术应用。

3、 老师好
黑马程序员16层标准严选老师,教学老师录取率<3%,从源头严控师资水平。并与华为、阿里、亚马逊、百度等名企深度合作,每年斥资亿元投入全场景、全行业项目课程研发,提升老师水平、课程水平。

4、教材好
共出版原创IT教材百余本,覆盖高校近2000所,惠及200余万名学生,并深受学生一致好评。IT系列教材入选“十三五”职业教育国家规划教材书目,屡获 “国家信息技术紧缺人才培养工程指定教材”。 每年假期承办由工业和信息化部计算机与微电子发展研究中心(中国软件评测中心)主办的“全国高校IT骨干教师研修班”,目前共有近1000所院校的近10000名教师参加培训。

5、视频教程好
黑马程序员已向社会分享500多门、长达1万多小时的免费技术课程,
年播放量4000余万次,免费公开课直播1100余次,听课人数近百万人,影响了中国50%以上的IT从业人员。



11 个回复

倒序浏览
本帖最后由 追梦少年团 于 2022-4-22 11:09 编辑

张同学,培训前做销售行业,因为最近销售行业不景气,经常是入不敷出。身边有朋友做程序员看到人家挣得工资高,而且比较稳定。就通过介绍过来学习了。刚开始的学习感觉很吃力,经常熬夜到学习到很晚。但是功夫不负有心人,通过不断的努力和老师的指导,慢慢有了自己的学习方法和技巧,在后边的阶段测评中多次受到老师的表扬,也成了大家眼中的大佬。刚开始毕业时心里没有底气,担心自己找不到工作,经常过来找老师诉苦。通过老师的鼓励和辅导,张同学成了HR眼中的"抢手货"。HR给他预约了一周的面试。他也从刚开始的12k,到最后的18k,一路过来拿下了3个offer,内心无比欣喜。对比最后之后选择了自己心仪的公司入职。祝他在未来的开发道路上不断进步,永攀高峰。



回复 使用道具 举报
本帖最后由 追梦少年团 于 2022-4-19 10:35 编辑

所有的努力都会以不同方式的惊喜让你出彩!

陈同学,大学学的IT专业,但是毕业一年多,因为缺乏企业需要的实战能力,企业面试通过了但是给的薪资低,很苦恼。在和朋友交流时,同学的话点醒了他:缺啥就补啥呗,缺本事补本事。缺技能补技能呗!自己学的慢,不如找个培训公司更快些。陈同学在网上通过听视频对比了几家机构后,觉得黑马的视频听完很有收获,毅然抉择的选择了黑马。
在学期间,因为听了开班老师的一句话:想要月薪过万,就要键盘敲烂!也正是因为这句话点燃了他的斗志,几乎每天不是在敲代码就是在敲代码的路上。问他为啥这么拼,他说:如果能够敲几个月的代码月薪能够过万,很值啊!
快毕业时,陈同学试着把简历发布到网上,没想到面试邀约电话三天就接到5,6个,通过两周的面试,有四个offer到手,最终选择了一个大厂,更有意思的是,HR小姐姐因为技术面试官说陈同学技术不错,为了留住他,还把他提出的13k薪资主动提升到14.8k入职,他回来和班主任报喜,班主任开玩笑说:用了六个月,碎银几两变成了黄金万两,哈!



回复 使用道具 举报
本帖最后由 追梦少年团 于 2022-4-22 11:11 编辑

程同学,20年毕业,学的是物流专业。毕业后从事了销售行业,感觉也挣不到什么钱,还天天受气,就想学个技术。后来听朋友介绍过来学习。刚开始学习还是比较吃力的,感觉自己跟不上,也经常找老师聊:老师,我这水平是不是不行呀!怎么感觉自己很努力了,还是不行呢?老师说:没事的,万事开头难,只要肯坚持,肯努力,结果肯定差不了。后来在教室就看到程同学在学完每天知识自后,总是拿个小本子在那里记,用自己的话总结学习内容。后来就迎头赶上来了。在面试期间,约了5家面试,通过了3家公司,后来通过比较选择了对自己后期发展不错的一家。加油,期待下次见到更出彩的你!

回复 使用道具 举报
优秀的人,就是如此,干一行,爱一行,行一行!毕业接连斩获多个高薪offer,堪称“面霸”!
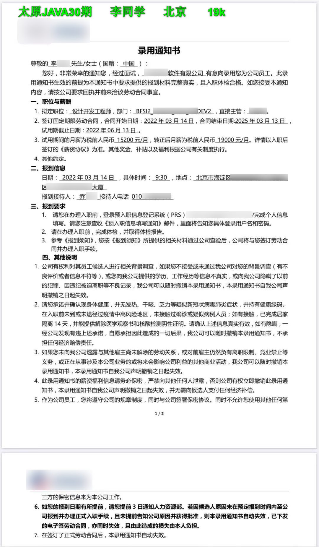
李同学,27岁,之前在一家国企工作,担任电气工程师。负责一个小团队。后来国企整改,被迫离职。后来看到有朋友在黑马培训出来混的还不错,就抱着试一试的心态过来学习。学习期间,他总是先人一步,提前完成第二天课程的预习和环境的部署。同样的问题总可以有不一样的解法,这得益于他对编程的钻研精神。他经常挑灯夜读,钻研技术。课上大家感觉枯燥无味的底层源码对他来说更像是大补品,听得津津有味。在自己理解吸收的同时课后也能把别人讲的明明白白的。哎,真是墙都不扶,就服你!同时他也是一个脾气好,善于帮别人解决的高手。不管同学找他解决的问题是简单的,还是比较复杂的。他都会耐心给同学进行解决。那人气杠杠的,没话说。他自身这种优良的品质也造就了他外出面试面一家过一家,不管是从技术还是人品都让人服气。加油,小伙伴!相信用不了多久,你又将在新的领域绽放属于自己的光彩!


回复 使用道具 举报
选择大于努力
廉同学在来到黑马之前是做销售工作,到现在还很印象深刻的是,第一通电话联系他时,他跟我聊到,其实他并不确定要不要选择黑马来学习 ,只是抱着试一试的心态,通过沟通,他还是决定线下来看一看,从接他报道,到预科班,到顺利升级,再到如今的顺利入职,毫不夸张地说我见证着他的每一次改变,在拿到Offer时,廉同学非常兴奋地说:老师,我没有让你们失望,谢谢你们的帮助! 其实我想说,去感谢那个一直没有放弃的自己吧,是你的坚持和努力人让你成为了更好的你,祝福你在未来的成长道路上越来越好,我们永远是你坚强的后盾,加油!

回复 使用道具 举报
成功,就是坚持比放弃多了一次       ---杜同学
杜同学是通过校企合作了解到的黑马,他来到我的班时我问他:为什么想来黑马学习技术呀?他笑着跟我说:我就是不想跟学校实习所以就来这了,其实自己并没有太大的兴趣。在基础班学习时他也经常会跟我说要不算了吧,可能就是不合适,想要放弃,我和讲师不断地给他鼓励,讲师利用晚自习时间进行辅导,升级时他也考虑了很多和家里商量了很久最终才决定再坚持一次,继续学习,就业班的学习过程中,杜同学虽然不是班里学的最好的,但是非常认真,遇到问题就问,跟着老师的进度一步一步学,最终顺利拿到Offer,今年才毕业的他,在毕业之前就已经拥有了一份不错的工作,已经走在了很多同学的前面,回头去看,我想他一定很感谢当时坚持的自己!祝福杜同学可以在以后的工作生活中一切顺利,越来越好!


回复 使用道具 举报
选对方向,坚持不懈    ---邓同学
邓同学的自述:刚毕业时意气风发,幻想着自己可以仗剑走天涯,但是真的步入社会,才发现,一切都不太一样了,找工作时到处碰壁,想要薪资高一些却发现大多都是销售岗位,迫于无奈,做了一年的房地产销售,但由于性格原因,还是不适合,选择了辞职。待业在家的时候想了很多,最后将就业困难的原因归结于自身没有竞争力,学历一般,经验少之又少,还没有一项技术,在网上查了很多资料,了解到JAVA这个岗位的发展前景,于是想到了大学曾用过黑马程序员的教材,就这样一步一步了解到了太原校区,然后开始了与太原黑马的故事...
邓同学是非常有想法的,一直都很清楚自己最后想要什么,所以在学习的过程中他常常会在完成老师布置的任务之后,再去扩展的多学一些,然后和老师进行沟通,邓同学拿到Offer后,我俩在办公室聊了很多很多,聊天中发现,虽然年龄不大,但是他思想非常的成熟,做每一件事都是先明确目标然后坚持努力,所以选择黑马对他而言是一个非常正确的方向,我也很荣幸见证了他这段坚持不懈的学习经历,祝福邓同学可以在未来拥有更大的舞台,尽情展示自我,加油!

回复 使用道具 举报
年龄只是数字,能力才是关键      --- 杨同学  杨同学是班里年龄最小的同学,由于各种原因,他很早的就接触了社会,所以选择黑马是因为不想像过去一样没有目标的变换着工作,说实话进班后,杨同学学起来相对来说还是比较吃力的,尤其是课上瞌睡这个问题特别严重,我们在聊天时,都会不断地帮他去分析学完之后自己的出路和他之前的经历做对比,其实也是在不断的激励杨同学自主改变,慢慢的他开始主动跟讲师沟通自己不懂的知识,开始上课主动站起来让自己不那么困,进入就业阶段,杨同学也非常配合就业老师的工作,根据自己的年纪和学历精准城市进行简历投递,很快就收到了Offer,最终顺利入职,祝福杨同学在今后的日子里依然可以不断提升自己。越来越好,加油!



回复 使用道具 举报
加强技术,促进专业再发展   ----屈同学   
屈同学毕业于计算机专业,毕业时看着招聘网站上各个招聘要求,觉得那些技术好像都学过,但是却支撑不了现在去工作,于是经过朋友的推荐来到了黑马选择继续提升技术,在班里屈同学是比较认真的,因为他的目标很明确,就是为了学完可以找到一份满意的工作,正是因为这样坚定的目标和坚持不懈的努力,在就业阶段屈同学也很快确定好了入职公司,入职后他跟我说的最多的是:老师,工作了之后学的东西真多呀,不过我肯定不放弃,让自己越来越强!   未来的舞台还有很大,相信屈同学一定可以绽放不一样的光彩!

回复 使用道具 举报
兴趣引导追求     ---张同学   
张同学是我们班的班长,基础班时他跟我聊的最多的就是他是怎样一步一步决定来黑马学习的,他跟我聊到在中学时期他就特别喜欢看一些小说,觉得里边的程序员很牛,后来慢慢的从B站上看到了黑马的一系列教学视频自己就跟上试着去敲,发现自己非常感兴趣,所以就报名来到了这里,张同学非常的聪明,也很有责任感,所以学起来相对来说不是那么的费劲,可能是兴趣使然,他也常常喜欢自己思考一些扩展性的东西,这些积累也在后期的面试中都成为了优势,所以也很快就拿到Offer顺利入职了,希望张同学可以保持初心,继续加油!


回复 使用道具 举报
一边前进,一边精进     --- 康同学   
康同学的年纪不大,但是却非常的有想法,希望自己可以在一个领域不断发展,选择了发展前景比较好的IT,经过朋友介绍来到了黑马,在学习的时候经常自己去做总结,保证每天的学习质量,没有弄懂的地方也会自己再想办法学会,正是这样每天的认真才沉淀出了后边扎实的技术,找工作时非常顺利的拿下Offer,祝福康同学可以在未来的开发道路上越走越远!


回复 使用道具 举报
您需要登录后才可以回帖 登录 | 加入黑马